Skip to main content
ReTraced
Documentation
GitHub
Architecture
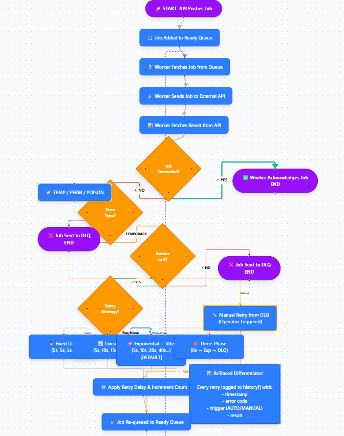
Architecture
Previous
Introduction
Next
ReTraced – Technical Model & Schemas